气候变化是我们时代的主要挑战之一,是当今人类社会面临的最为重大的非传统安全问题之一。为应对气候变化并减轻其对社会的影响,藏格矿业在生产经营中严格履行环境保护责任,顺应绿色运营趋势,持续促进生态环境保护与经营发展的良性互动。同时,公司积极落实气候变化缓解政策,推动绿色低碳发展,为国家顺利实现“碳达峰、碳中和”目标作出贡献。
气候风险与机遇识别与管理
我们基于政府间气候变化专门委员会(IPCC)的两个代表性浓度路径(RCPs),即RCP4.5(低碳排情景)与 RCP8.5(高碳排情景)进行情景分析,综合识别出公司在短期(2030 年)、中期(2050年)与长期(2080 年)潜在的实体风险,具体情况参加下图。

转型风险与机遇
在全球产业绿色转型和国家“双碳”战略的大背景下,气候相关政策法规、技术创新、市场情绪和消费者偏好的变化将给企业带来潜在的合规风险和成本压力。藏格矿业结合自身业务发展、外部政策调整和行业趋势等因素,识别并评估企业面临的转型风险,并初步制定了应对措施。同时,公司亦识别出转型中的市场与技术新机遇,精准制定并适时调整发展战略规划,确保公司持续稳健发展。
藏格矿业严格遵守《中华人民共和国节约能源法》等法律法规,制定并积极落实《能源管理制度》《能耗计量管理制度》《节能奖励制度》《能源绩效参数控制程序》《能源手册》等程序文件,并根据 ISO 50001 标准搭建能源管理体系。截至报告期末,公司下属生产基地(藏格钾肥、藏格锂业)均已通过 ISO 50001 能源管理体系认证。此外,我们每年开展一次能源管理体系内部审计,每三年开展一次外部审计,确保能源管理体系合规 ;每年订立能源管理目标,并采取多样化节能措施确保目标实现。
为加强能源管理工作,公司建立了三级能源管理架构,提升公司成员在能源管理事务中的参与度。同时,公司成立了能源管理领导小组,由总裁担任组长,负责能源管理的监督与决策。

战略与管理方式
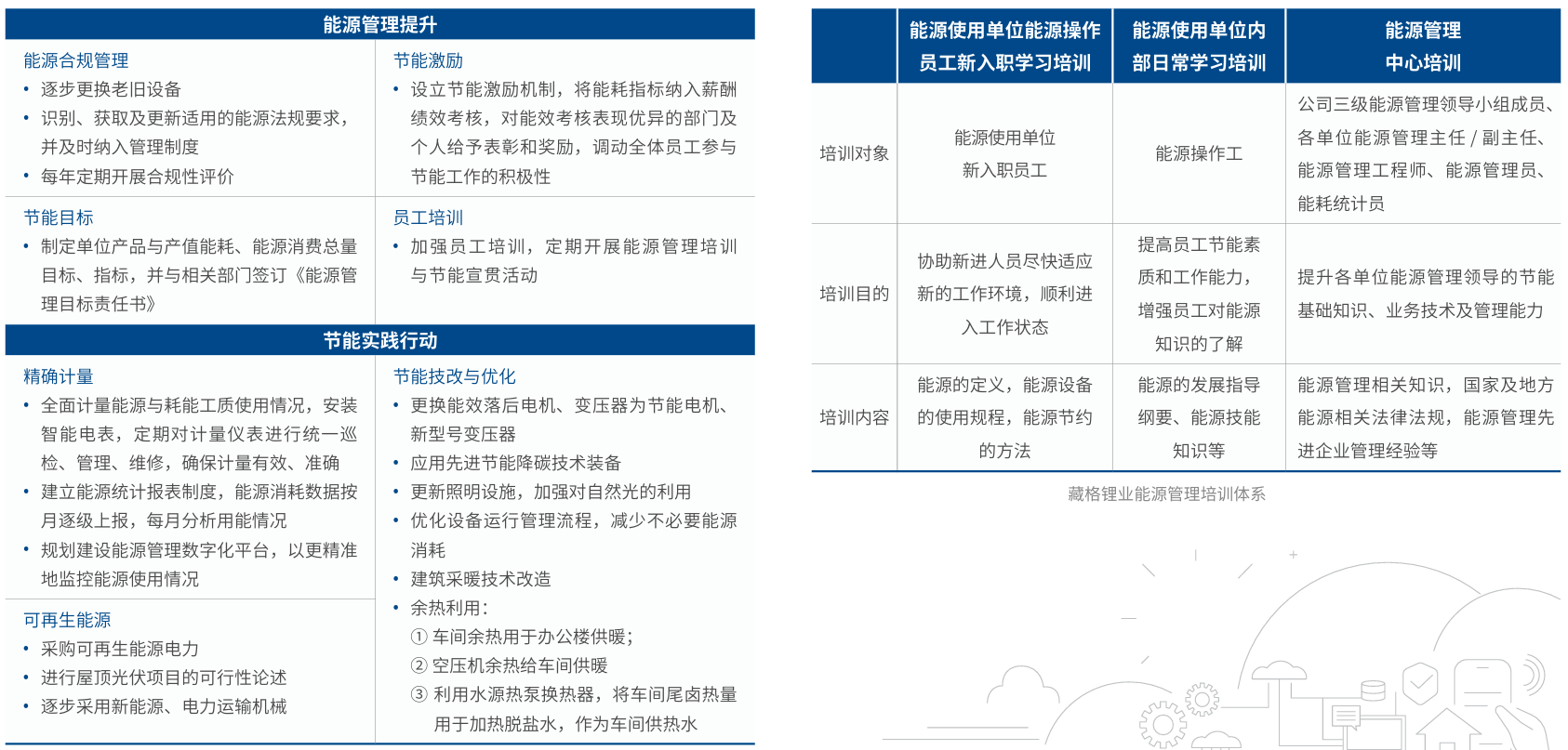
公司秉持“依法节能、持续改进、发展创新、降本增效”的能源方针,持续精进能源管理水平。我们针对全公司范围开展节能诊断,充分挖掘节能潜力,促进能源使用降本增效。本年度,藏格钾肥亦开展全面能源管理审计工作,范围覆盖生产车间,采矿车间、办公区域以及附属设施。根据节能诊断报告和能源审计结果,我们致力于通过加强能源合规管理、提升计量水平等管理措施,以及节能技改与优化、加强员工节能培训等实践行动,全面提升公司能源管理水平。

指标与目标
2024 年,藏格钾肥、藏格锂业均设定了详细的能源管理目标,同时藏格锂业与全体能源管理相关员工签订《能源管理目标责任书》,促进节能减排任务达成。此外,藏格钾肥与藏格锂业均设定了 2024 年能源控制指标,涵盖单位产品综合能耗和电力消费量等,强化能源绩效管理。2024年达成的目标如下:


